文科
首页
>
中考
>
文科
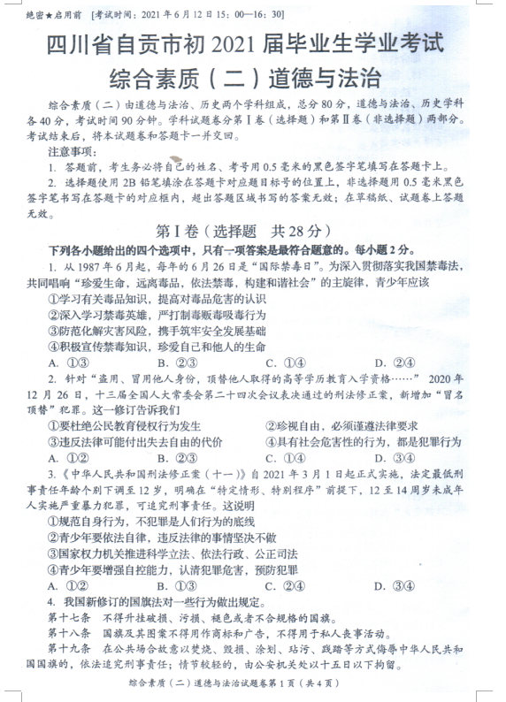
2021年四川自贡毕业生学业考试道德与法治真题试卷
时间:120分钟 / 总分:120分 | 2022-05-15 19:27:32
收藏
下载地址
没有了
延伸阅读
2022年江苏省淮安市初中学业水平考试历史真题试卷
2022年西藏自治区初中学业水平考试历史真题试卷
2022年湖南岳阳市初中学业水平考试历史真题试卷
2022年吉林长春市初中学业水平考试历史真题试卷
2022年广东广州市初中学业水平考试历史真题试卷
首页
试卷
教程
我的
快捷导航
试卷
+
七年级
语文上册
语文下册
数学上册
数学下册
英语上册
英语下册
道法历史
地理生物
其他
八年级
语文上册
语文下册
数学上册
数学下册
英语上册
英语下册
物理上册
物理下册
历史政治
地理生物
其他
九年级
语文上
语文下
数学上
数学下
英语上
英语下
物理上
物理下
化学上
化学下
道法上
道法下
历史
教辅
+
七年级上
七年级下
八年级上
八年级下
九年级上
九年级下
课程
+
七年级
语文
数学
英语
道法
历史
地理
生物
八年级
语文
数学
英语
道法
物理
历史
地理
生物
九年级
语文
数学
英语
道法
物理
化学
历史
中考
+
语文
数学
英语
文科
物理
化学
生物
地理
copyright ©2021-2022 初中试卷网版权所有