道法历史
首页
>
试卷
>
七年级
>
道法历史
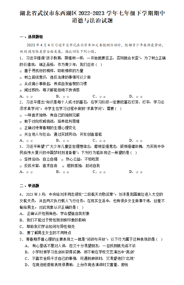
湖北省武汉市东西湖区2022-2023学年七年级下学期期中道德与法治试题
时间:120分钟 / 总分:120分 | 2026-04-03 20:51:30
收藏
下载地址
上一篇:黑龙江省龙东地区2024-2025学年七年级下学期期中道德与法治试卷
延伸阅读
河北省秦皇岛市抚宁区2024-2025学年七年级下学期期中 道德与...
广西南宁市武鸣区2024-2025学年七年级下学期期中道德与法治试题
广东省深圳市龙岗区2024-2025学年七年级下学期期中道德与法治...
广东省韶关地区2024-2025学年七年级下学期期中道德与法治试题
福建省厦门市大同中学2024-2025学年七年级下学期期中道德与法...
首页
试卷
教程
我的
快捷导航
试卷
+
七年级
语文上册
语文下册
数学上册
数学下册
英语上册
英语下册
道法历史
地理生物
其他
八年级
语文上册
语文下册
数学上册
数学下册
英语上册
英语下册
物理上册
物理下册
历史政治
地理生物
其他
九年级
语文上
语文下
数学上
数学下
英语上
英语下
物理上
物理下
化学上
化学下
道法上
道法下
历史
教辅
+
七年级上
七年级下
八年级上
八年级下
九年级上
九年级下
课程
+
七年级
语文
数学
英语
道法
历史
地理
生物
八年级
语文
数学
英语
道法
物理
历史
地理
生物
九年级
语文
数学
英语
道法
物理
化学
历史
中考
+
语文
数学
英语
文科
物理
化学
生物
地理
copyright ©2021-2022 初中试卷网版权所有